上周五晚间刚宣布拟高溢价切入电子信息领域的顶固集创(300749),在公告发布后的首个交易日,遭到投资者“用脚投票”。今日开盘后,该股股价大幅走低,一度触及“20CM”跌停。截至午间收盘,跌幅收窄至5.04%。

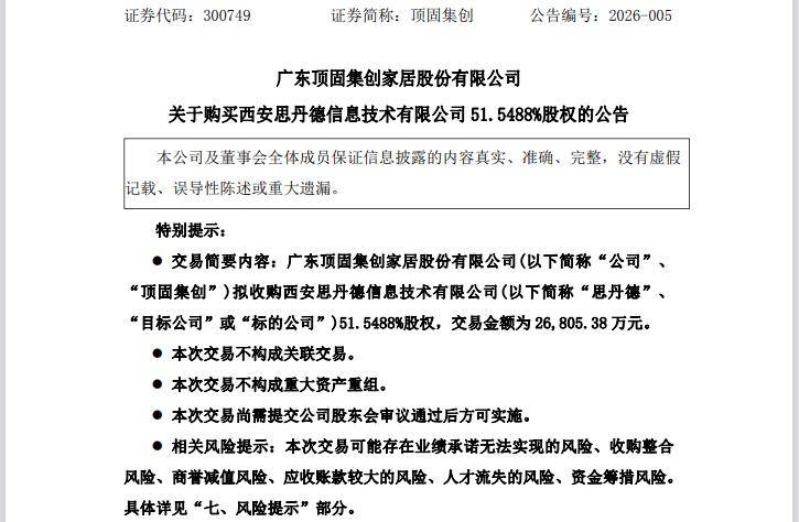
据公司披露的公告,顶固集创拟现金收购思丹德51.5488%股权,交易对价约为2.68亿元。以2025年9月30日为评估基准日,思丹德股东全部权益价值评估值为5.21亿元,相较其账面净资产4628.37万元,增值率为1025.67%。
公开资料显示,思丹德成立于2009年,主营业务聚焦精确导引系统、通信系统、信号处理系统。而顶固集创为国内定制家居知名企业,公司表示,本次交易完成后,其业务将拓展至电子信息领域,助力公司打造第二增长曲线。

从此次收购公告披露的细节来看,标的公司的业绩承诺压力并不小。根据公告,交易对方、思丹德董事长张志军承诺,思丹德2026年至2028年净利润分别不得低于3700万元、4300万元和5000万元,三年累计净利润需达到1.3亿元。若未达标,将按约定公式进行补偿;超额完成则给予经营管理团队超额业绩奖励。财务数据显示,思丹德2024年净利润仅为373.09万元,2025年前三季度,净利润为971.39万元。
值得一提的是,顶固集创此前股价走势也引人关注。Wind数据显示,自2025年12月以来,该股股价累计涨超190%。市场一度将公司与“商业航天”概念相关联。公告显示,顶固集创曾在2024年12月31日以自有资金购买航聚科技5.8018%的股权,交易金额合计6381.98万元。股价波动期间,公司多次提示,该投资属于财务投资,不会对公司经营业绩产生重大影响。
从基本面来看,顶固集创近年来业绩如“过山车”般波动。2024年,公司归母净利润为-1.75亿元,同比由盈转亏。2025年,公司预计归母净利润为900万元至1280万元,同比扭亏为盈。
来源:大众证券报
上一篇:239元跌到23元,社保基金却越跌越买,坚朗五金把散户整不会了
下一篇:没有了