强脑科技开年即获约20亿元融资,是迄今中国脑机接口史上最大单笔融资;格式塔科技完成1.5亿元天使轮融资,刷新该领域天使轮融资最高纪录

投资时间网、标点财经研究员 安喆
4月1日,北京第四波科技智库联合中关村天成创新研究中心发布《中国脑机接口商业化前瞻报告》。报告显示,2025年以来脑机接口企业融资进入空前活跃期,2026年前三个月,脑机接口企业融资总金额已超2025年全年。
2026年,“脑机接口”首次写入政府工作报告,是中国“十五五”时期重点培育的未来产业之一。该报告研究人员对中国80多家脑机接口企业进行分析、调研,广泛征求业内专家意见,对这一前沿产业市场前景提出预测。
报告显示,为推动脑机接口产业发展,代表“国家队”的国家创业投资引导基金于2025年12月正式启动,由超长期特别国债资金出资,将“脑机接口”列为七大重点投资领域之一。

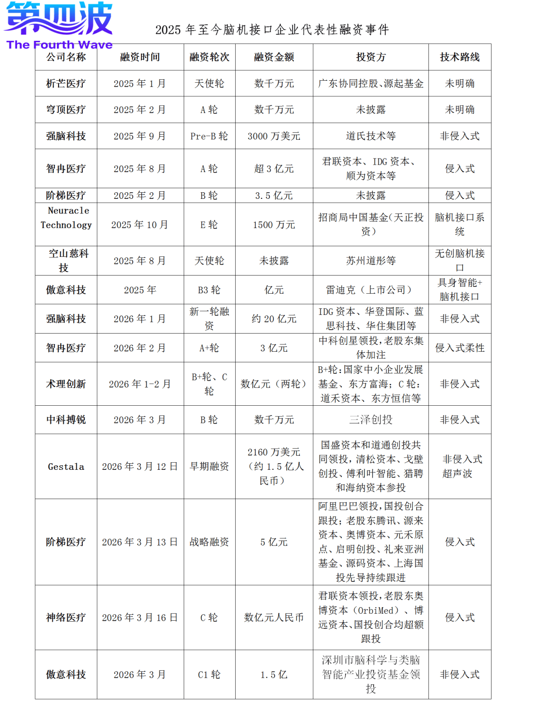
来源:《中国脑机接口商业化前瞻报告》
多个地区针对脑机接口产业设立专项基金。例如,北京2026年2月发布总规模80亿元的“中关村科学城科技成长四期基金”,其中10亿元产业直投部分明确锚定脑机接口等未来产业;上海推动设立数十亿元规模的脑科学与类脑智能专项基金;深圳设立多个脑科学与类脑智能专项基金,支持柔性电极、高通量芯片等上游核心环节研发与产业化。
企业融资方面,根据Wind援引IT桔子数据显示,2025年全年脑机接口融资事件24-26起,融资总额接近14.5亿元。而2026年至今,脑机接口企业融资事件已经有17起,融资总金额已超2025年全年。

来源:《中国脑机接口商业化前瞻报告》
其中,强脑科技开年即获约20亿元融资,是迄今中国脑机接口史上最大单笔融资;中国首家超声波脑机接口企业格式塔科技完成1.5亿元天使轮融资,刷新该领域天使轮融资最高纪录;阶梯医疗获得5亿战略融资,阿里巴巴领投,腾讯等跟投,标志互联网巨头深度布局脑机接口。
报告预计,2026年中国脑机接口市场规模有望突破50亿元并保持高速增长,到2030年市场规模有望突破150亿元。
北京第四波科技智库致力于搭建前沿科技服务平台,由品牌专家章园园、资深媒体人符永康等领衔创办。该智库以深度资讯和垂类报告为核心业务,在AI、具身智能、脑机接口等领域深入产业一线,洞察市场趋势,服务科技企业与投资者。